搜索
首页
关于中心
中心概况
内设机构
联系我们
新闻公告
最新动态
通知公告
预算/决算公开
人才评价
卫生专业技术资格考试
护士执业资格考试
卫生高级职称实践能力考试
公开招聘考试
职业技能鉴定
医用设备技能考评
医师资格
医师规培
人才服务
招聘公告
网络招聘系统
招聘会信息
人才交流
人才开发
党群建设
支部动态
党史教育
党纪党规
党风建设
法治宣传
支持服务
下载中心
卫考、护考证书补办
新闻公告
新闻公告
最新动态
通知公告
预算/决算公开
最新动态
首页
新闻公告
最新动态
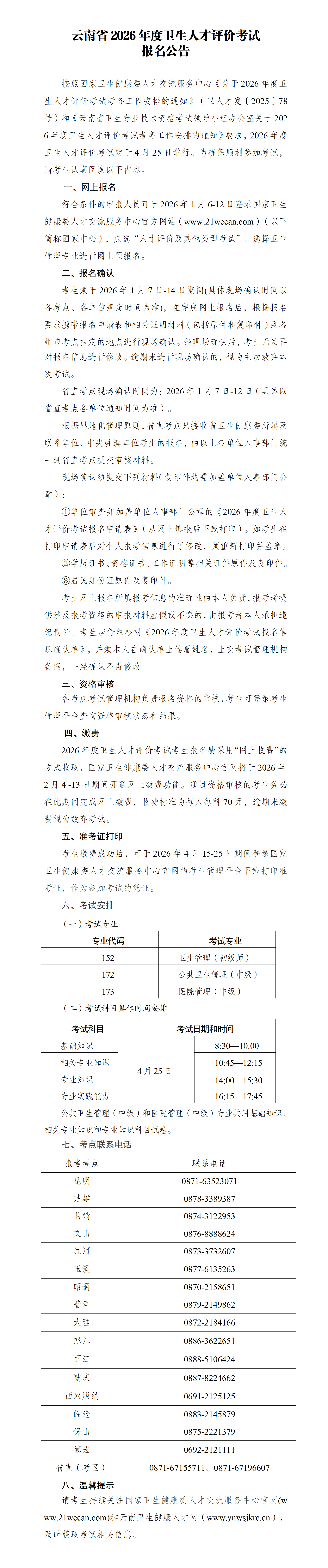
云南省2026年度卫生人才评价考试报名公告
时间:2025-12-19
文章来源:云南省卫生健康人才交流中心
阅读次数:17831
分享
附件1:卫生人才评价考试报名需提交材料目录.xls
附件2:卫生人才评价考试报名工作证明.doc
上一篇
下一篇